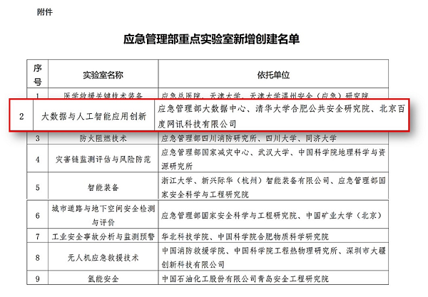
近日,应急管理部发布公告显示,百度联合应急管理部大数据中心、清华大学合肥公共安全研究院共同申报的“大数据与人工智能应用创新”应急管理部重点实验室正式获批建设。这是应急管理部首个聚焦大数据与人工智能方向的重点实验室。部、产、研三方联创共建,将为加速推进“智慧应急”技术应用与发展,提升全产业链的创效能力发挥重要作用。
应急管理部重点实验室新增创建名单(图源:应急管理部官网)
“十四五”期间,我国持续推进信息技术与应急管理业务的有效融合、深度应用。利用云计算、物联网、大数据、人工智能等高新技术开展“智慧应急”建设,提高应急管理的科学化、专业化、智能化、精细化水平,是应急管理能力现代化建设的重要发展方向。
“大数据与人工智能应用创新”重点实验室将立足国家应急管理发展战略和数据科学发展前沿,面向应急管理监测预警、监管执法、辅助决策、救援实战和社会动员等实战场景急需,利用大数据、人工智能、知识图谱、数字孪生等先进信息技术,开展智慧应急大脑和“数据+应急”应用创新研究,支撑全国“智慧应急”建设,服务大国应急管理体系和能力现代化发展。
自2018年国家应急管理机构改革以来,百度依托百度智能云“云智一体”核心优势,积极探索和推广人工智能、大数据、物联网、知识图谱等高新技术在应急管理领域的创新应用,布局了智慧应急大脑及自然灾害、安全生产、应急指挥、城市安全等重点领域的“智慧应急”应用建设,提供事前智能监测预警、事发全域联动指挥、事中科学决策辅助、事后复盘分析报告的综合应急管理能力,助推应急管理的数字化转型、智能化发展。目前,在智慧应急领域,百度已累计申请专利180余件,并已服务于各级应急管理机构。
● 在自然灾害领域,百度智慧应急通过AI技术,构建智能监测预警体系。整合卫星遥感、无人机、视频监控、人群定位等感知手段,智能识别灾害位置、受灾面积,预测灾情趋势及次生衍生灾害影响,为指挥救灾行动提供决策辅助,支撑森林火灾、水旱灾害、地质灾害、气象灾害、地震等多灾种的防灾减灾救灾工作。
百度森林消防监测预警系统
● 在安全生产领域,百度智慧应急通过对物联网数据、企业信息、企业舆情等数据采集分析,实现对企业安全生产环节的“人、机、环、管”的全天候智能监管预警,排查生产安全隐患,助力企业生产安全、提质、增效。
百度安全生产智能监管系统
● 在应急指挥领域,百度智慧应急实现多源信息的数据汇聚与应急物资、队伍、装备、专家资源的动态化管理。实现突发事件的智能接报、自动派发、一键外呼,快速调动周边人员物资进行抢险救援,并提供实时路线及导航。同时融合互联网数据与应急管理部门数据,对历史灾害事故进行关联分析对比,总结规律,为灾害处置决策、灾害复盘和灾备工作提供辅助决策支持。
百度智慧应急指挥一张图
● 在城市安全领域,百度智慧应急面向供热、燃气、给排水等工程运行及城市消防提供风险事件的主动发现和预警,解决信息接报智能化程度低、人工检查工作量大等问题。
此次百度作为建设应急管理部重点实验室的重要依托单位,是继2019年联合应急管理部通信信息中心,成立国内应急管理方向首个人工智能实验室后,在应急方向上的首个部级重点实验室。未来,百度智能云将秉持科技创新,为我国应急管理高质量发展提供技术支撑,为平安中国建设贡献科技力量。
原创文章,作者:冰川,如若转载,请注明出处:https://www.zhihuichengshi.cn/xinwentuiguang/49556.html





微信扫一扫